Solving the Manufacturing Bottleneck of Solid-State Batteries: A Dry Coating Process That Works at Scale
Solvent-free mechanofusion produces precisely controlled nanometre-thin coatings on single-crystalline cathode particles
Executive Summary
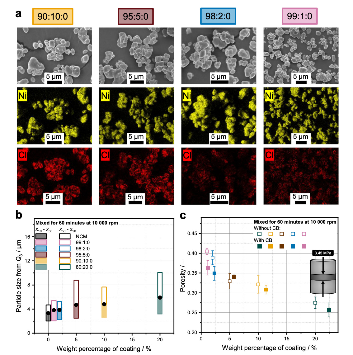
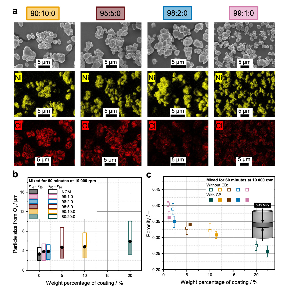
Solid-state batteries are widely considered the most important next step in battery technology. They replace the flammable liquid electrolyte used in conventional lithium-ion batteries with a solid material — a ceramic, a glass, or a polymer — that conducts lithium ions without catching fire. This change eliminates the most dangerous failure mode of current batteries: thermal runaway, the self-reinforcing overheating process that causes lithium-ion fires in electric vehicles, storage facilities, and consumer devices. Beyond safety, solid-state batteries offer the potential for higher energy density — more energy stored per kilogram — which directly translates into longer electric vehicle range and smaller, lighter battery packs for the same performance. Every major electric vehicle manufacturer and battery producer has announced solid-state battery programmes. Toyota, Samsung SDI, QuantumScape, Solid Power, and dozens of others are investing billions in the technology. The problem that has prevented solid-state batteries from reaching commercial production is not the solid electrolyte material itself — several candidates have been identified and validated in laboratory cells — but the manufacturing of the cathode composite. In a solid-state battery, the cathode is not a simple layer of active material coated onto a metal foil, as in conventional lithium-ion cells. It is a composite of three components that must be intimately mixed at the nanometre scale: the active material particles that store lithium, the solid electrolyte that conducts ions between them, and a conductive additive that carries electrons. Achieving a uniform, controlled distribution of these three components in a form that can be produced reliably at high throughput, without solvents, and at a cost compatible with commercial battery manufacturing has not been demonstrated before this research. The paper published in Nature Communications on 3 April 2026 by Kissel, Frankenberg, Janek and colleagues from Justus Liebig University Giessen and TU Braunschweig addresses this gap directly, reporting a dry mechanofusion process that produces tailored coatings on single-crystalline cathode particles with quantified electrochemical performance and a computational framework that gives industrial process engineers a design tool rather than just a recipe.


